Número Browse:0 Autor:editor do site Publicar Time: 2025-10-17 Origem:alimentado
Pense no seu molde como um cortador de biscoitos complexo e de alta precisão. A cavidade e o núcleo criam um “espaço negativo” que define a forma e o tamanho da sua peça plástica.
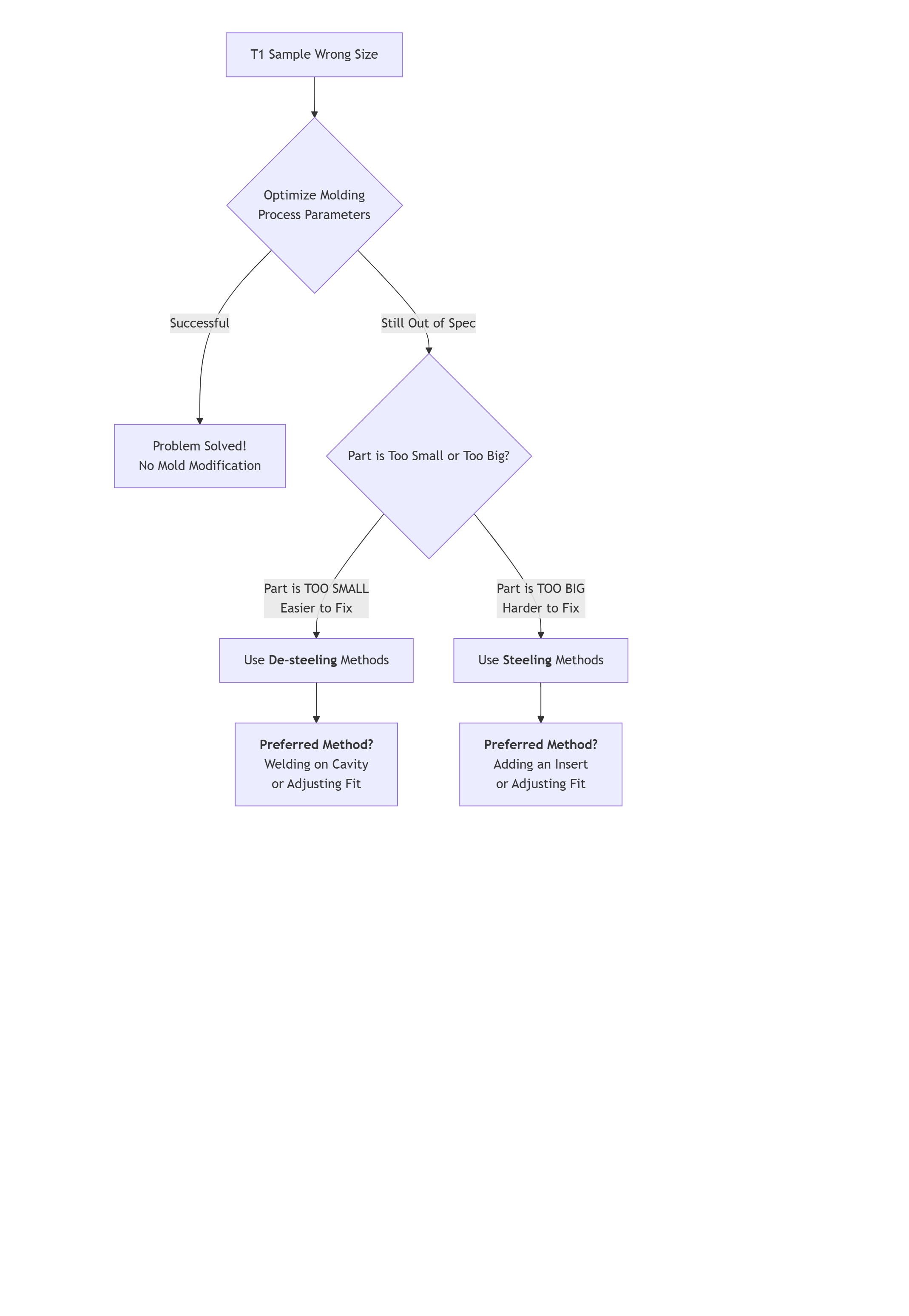
Para peças subdimensionadas: use 'Desaço'.
O objetivo: ampliar o espaço da cavidade do molde.
A analogia: seu cookie é muito pequeno. Você precisa esculpir seu cortador de biscoitos para aumentar o espaço interno.
A mentalidade: Este é um processo subtrativo. Você está removendo o aço da cavidade ou núcleo para abrir mais espaço para o plástico, resultando em uma peça maior.
Para peças superdimensionadas: use 'Aço'.
O objetivo: reduzir o espaço da cavidade do molde.
A analogia: seu biscoito é muito grande. Você precisa adicionar material na parte interna do cortador de biscoitos para diminuir o espaço.
A mentalidade: Este é um processo aditivo. Você está adicionando aço (ou equivalente) para invadir o espaço por onde o plástico flui, resultando em uma peça menor.
Adicionar material é quase sempre mais complexo, caro e arriscado do que removê-lo. É por isso que a “desaço” é o caminho mais fácil.
Antes de tocar no molde, você deve responder a uma pergunta crítica: isso é um problema de moldagem ou de molde?
Erros dimensionais muitas vezes podem ser corrigidos ajustando os parâmetros da máquina de moldagem por injeção.
Peças muito pequenas? Tente aumentar a pressão de injeção, a pressão de compactação, o tempo de compactação ou a temperatura do molde para compensar o encolhimento.
Peças muito grandes? Tente diminuir esses mesmos parâmetros para aumentar o encolhimento.
Somente se você tiver otimizado o processo e as dimensões ainda estiverem fora das especificações, você deverá passar para a modificação física do molde.
Como você precisa remover o aço, você tem várias opções simples:
Soldagem/Construção (Mais Comum e Flexível): Este é o método ideal para ajustes locais. Você solda o novo material na superfície da cavidade e depois usina-o de volta nas dimensões maiores e corretas. É versátil e permite um controle preciso.
Ajustando o ajuste do molde (mais seguro): Para dimensões de ajuste e função, como pinos e furos, muitas vezes você pode deslocar o núcleo ou a cavidade calçando ou lixando as superfícies de contato. Isto altera a espessura da parede sem alterar diretamente as superfícies cosméticas.
Usinagem CNC direta ou EDM: Para superfícies grandes, planas ou complexas, você pode simplesmente usinar a cavidade mais profundamente ou usar um eletrodo EDM maior para queimar a cavidade em um tamanho maior.
Aqui você precisa adicionar aço ou reduzir o espaço, o que é mais complicado:
Adicionando uma pastilha (forte e confiável): Isso envolve usinar um bolsão na área superdimensionada e pressionar uma nova pastilha de aço nela. A pastilha é então usinada no tamanho menor e correto. Esta é uma solução muito robusta, mas pode deixar linhas de testemunhas.
Soldagem no Lado Oposto (Soldagem Estratégica): Para reduzir um diâmetro externo, você solda no lado do núcleo , aumentando-o para 'apertar' a peça. Para reduzir um diâmetro interno, você solda na cavidade.
Revestimento (para microajustes): Técnicas como cromagem ou niquelagem podem adicionar uma camada fina (alguns mícrons) à superfície da cavidade, encolhendo efetivamente a peça. Isto só é adequado para ajustes muito pequenos.
Ajustando o ajuste do molde (mais seguro, novamente): Assim como acontece com peças subdimensionadas, deslocar o núcleo ou a cavidade é um primeiro passo seguro a ser explorado.

A modificação mais fácil é aquela que você nunca precisa fazer. A simulação precisa do fluxo do molde, a seleção cuidadosa do material e o projeto com a capacidade de fabricação em mente (DFM) são as melhores maneiras de evitar esses problemas por completo.
Mas quando surgirem problemas, lembre-se desta hierarquia:
Primeiro, ajuste o processo.
Se a peça for muito pequena, “desaço” – é mais fácil.
Se a peça for muito grande, “aço” – e proceda com cautela, começando pelo método menos invasivo.